为进一步提升我省职业研发水平,加快我省题库的开发更新,调动各单位参与我省职业开发活动的积极性,根据《关于进一步加强和规范我省职业开发管理工作的通知》(粤188金宝博 办〔2015〕836号)文件要求,经专家组评审后,确定以下职业研发项目采购中标单位,现予以公示。
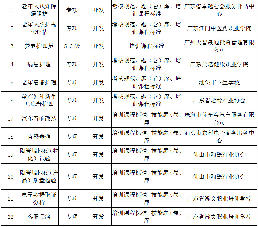
一、2019年度第三批职业研发项目采购中标情况


二、公示期限
公示期限7天(2019年11月22日至12月2日)。
三、其他
公示期间内,如对上述公示内容有异议,可向我中心书面反映情况。反映问题要坚持实事求是的原则,以单位名义反映问题的需加盖公章,以个人名义反映问题的应署本人真实姓名及联系方式。
四、联系方式
联系人:杨伟、周灏聪
联系电话:020-83313432、83305821
地址:广州市越秀区惠福东路546号广东就业服务大厦5楼职业研发科。
广东省职业技能鉴定指导中心
2019年11月22日